公司名:郑州邦鑫实业有限公司
Copyright © 2025 郑州邦鑫实业有限公司 版权所有
作者:邦鑫实业浏览:211 次时间:2025-09-01
有色冶炼主要分为以下几大块:炼铝、炼铜、炼铅、炼锌、炼镍、金、银,小编会逐个为介绍这些有色冶炼用的耐火材料,结合我公司的产品介绍。
在世界有色金属生产中,铝的年产量居第一位,远远超过其他有色金属。铝工业每年消 耗的耐火材料比铜、铅、锌冶炼消耗的耐火材料的总量还多得多。金属铝的生产方法为固定的两步制取法: 第一步,用湿法从铝矶土矿中制取氧化铝; 第二步,以工业氧化铝为原料,采用熔盐电解法制取金属铝。生产过程中所使用的高温窑炉有回转窑、熔盐电解槽、熔铝炉等。
铝工业炉的耐火材料消耗量很大。其原因在于,在制取AI2O3时,物料中碱性物质对回转窑耐火材料的侵蚀特别严重。在熔炼铝的过程中,即便在较低温度下,金属铝仍具有很强的渗透能力,一旦渗入砖内,将与砖中的SiO2反应, 把Si还原出来,破坏了耐火材料的组织结构, 使炉衬产生变质层,疏松、剥落而损毁。其反应:3SiO2 + 4A1 —2A12O3 + 3Si。
因此,含SiO2的耐火材料均不宜作为金属铝熔炼设备的筑炉材料。所以一般铝工业炉用耐火材料,除高铝砖外, 常用碳质制品。
氧化铝回转窑用耐火材料
目前,由于原料的原因,我国氧化铝的生产流程大多采用烧结法和联合法。铝矶土的干燥、煅烧,氢氧化铝的焙烧等工艺大多釆用回转窑。近年来,引进的流态化焙烧装置已普遍使用,但在一些老厂回转窑仍占较大的比重。
回转窑是氧化铝熟料的烧结窑。在制取氧化铝时,先将铝矶土与纯碱和石灰按比例配料装进回转窑,经过1200~1300℃煅烧后出窑, 而后经适当处理制成氢氧化铝及母液;将氢氧化铝装进回转窑中,在1200℃的高温煅烧即可制成。回转窑内的煅烧过程为:高温火焰和被 加热物料在炉内作逆向运动。碱石灰铝矶土生料浆(含水40%)或氢氧化铝(含水12% ~ 18%)由窑尾加入,经低温干燥脱水、加热、高温煅烧,从窑头出料而高温气体由窑头向窑尾流动。因此窑内分为预热带和高温煅烧带。为防止浆料在加热煅烧过程中粘结窑衬和强化传热过程,在耐火材料砌体间还设置有链条,在窑体作旋转运动过程中,不断地打击物料和衬砖,对窑衬的使用寿命有一定的影响。
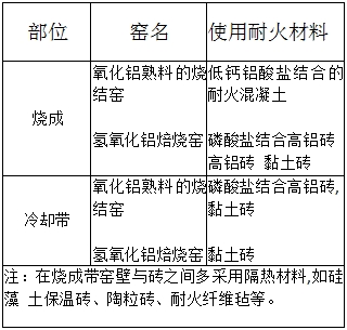
氧化铝生产用回转窑窑体为钢板焊接而成的筒体,内衬耐火材料。耐火材料工作环境恶 劣、条件苛刻。它应当具有如下一些特性:抗碱 侵蚀能力强;能长期处于1200~1300℃高温下工作,而不损毁;能承受动载荷的冲击;能抵抗炉料的侵蚀;能耐高温气流的冲蚀。回转窑所 使用的耐火材料以高铝砖和镁铬砖为主,低温干燥窑则使用黏土砖做内衬。氧化铝生产用回转窑耐火材料见表1。
表1氧化铝生产用回转窑耐火材料

现在,不定形耐火材料在铝工业得到了广泛的运用,在回转窑的窑口由于受到物料的高温磨损和热震应力的作用,窑口极易变形损坏;在氧化铝熟料窑的过渡带,环境温度为400-1000℃,受碱腐蚀和机械性损坏(震动、歪曲)严重,内衬经常脱落。回转窑也有用钢纤维增强浇注料的,主要用在预热带、窑口、窑尾、冷却机。
氢氧化铝焙烧是氧化铝生产进程中的最后一道工序,主要是烘干氢氧化铝滤饼中的附着水、结晶水,并将一部分型氧化铝转化成a型氧化铝。现在国内主要氧化铝厂家的氢氧化铝焙烧已悉数或部分釆用引入的流态化焙烧装置。流态化焙烧设备分流态化闪速焙烧炉、循环流化床焙烧炉、悬浮焙烧炉3种炉型,尽管所运用的耐火资料不尽相同,但都很多运用不定形耐火资料(耐火可塑料或耐火浇注料),其用量占所用耐火资料的50%~70%。流态化闪速焙烧炉的不定形耐火资料悉数从德国引入, 循环流化床焙烧炉的耐火材料悉数为国内生产。
氧化铝气体悬浮焙烧炉是用来焙烧氢氧化铝的专用设备,其工艺及自动化水平都很高,焙烧进程在高温炉体的作业温度约1200℃,高速的条件下完结,同时由于所处理的氧化铝物料硬度较大,流动性好,对氧化铝产品的质量有很严厉的要求,内衬材料任何杂质的混入都直接影响产品的功能,因而要求耐火材料必须满足下列条件:耐高温、耐磨损、强度高、热稳定功能好,整体性好,密封性强。
电解槽是生产电解铝的核心设备,电解槽通常为矩形钢壳,内衬炭砖。电解槽中悬有一炭阳极,其炭质槽底为阴极。铝电解选用冰晶石、氟化铝、氟化锂等熔液为电解质,在970℃左右将Al2O3熔化,在电场力的作用下电离,电解还原出来的金属铝熔体沉积于槽底阴极,阳极放出的氧与炭阳极反响生成 CO2或CO。电化学反响放出的热量使电解槽 与铝保持熔融状况,隔必定时间从槽内放出的 铝液,并向槽内参加必定量的氧化铝与冰晶石; 电解温度为900~ 1000℃。
在电解槽底作业层一般用炭块砌筑。但因碳与钠的反响构成新化合物,砖衬 结构松懈,强度降低,炭块呈现裂缝。随后电解 质和铝液沿裂缝进入,在高温下铝与碳反响生 成与碳结合松散,从而使裂缝扩 展,最终导致电解槽槽壳变形及内衬的严峻蚀损而缩短运用寿命。因而,电解槽槽底阴极材 料正由原来的无定形炭砖改为选用半石墨化炭砖或石墨化炭砖。
铝电解槽侧墙内衬的损毁主要原因有:从钢壳与砖衬间吸入空气引起资料的氧化;高温下冰晶石、NaF和铝液的腐蚀;熔体流动造成的 冲刷;温度波动及热膨胀引起热应力。
铝电解槽的侧墙一直沿用无定形炭块、石墨炭块等,这类资料最致命的缺点是抗氧化功能差,强度低。为了使侧墙不氧化,又具有较大的电阻,侧墙正朝着部分或悉数选用SiC 质资料方向发展。氮化硅结合的碳化硅砖运用最好。氮化硅结合的碳化硅砖,其具有优异的高温力学功能、导热性好,在内侧易构成冷凝渣;电阻率大,削减侧壁的电流丢失;材料不易被氧化;不与铝液、冰晶石等熔体起反响;机械 强度高,还可大大削减衬砖厚度,添加电解槽的 容积,稳定操作。例如原来用炭砖时侧墙厚度 约200~400mm,釆用氮化硅结合的碳化硅砖 后侧墙厚度只要75 mm。
槽底下面的阻挡层
在电解铝生产中,Na与NaF的蒸气和液 体能经过槽底阴极材料进入到下面隔热层。隔热层进入NaF等后热导率添加,电解槽热效率降低,作业状况恶化,直至槽子破损。阴极材料下面“阻挡层”即在阴极耐火材料与保温材料间夹一层能阻挠电解质渗透的材料,又具有杰出的保温功能。一种新式“阻挡层”资料干式防渗料现在得到了很好的运用。
增炼炉和保温炉用耐火材料
原生铝锭及废铝熔化与合金化常用的熔炼 炉多选用燃气或燃油的固定式或倾动式反射炉,也有选用电阻反射炉、感应坦蜗炉。熔炼炉内铝液和铝合金化的温度尽管只要 700〜800℃,但铝及其铝合金中的镁、硅等都很活泼,很易与耐火材料中一些组元反响,造成耐火材料损坏。铝熔炼炉的腐蚀损坏机理主要是:
铝液易于进入耐火材料;
铝及其合金中的合金元素对一些氧化 物具有很强的复原才能,而且所产生的氧化还 原反响是强放热反响;一些合金元素如镁具有 很高的蒸气压,其蒸气比铝液更易进入耐火材 料,而且进入耐火材料后随之又被氧化,最终导 致耐火材料蜕变、结构疏松和损坏;
在大型熔铝炉的熔炼进程中,由于不 断添加铝锭及合金,铝锭及合金块对炉口、炉底 及炉墙的碰击及磨损十分严峻;
铝锭及合金块的参加、铝液的流出、炉内温度的波动等,对耐火材料衬体造成热震损坏。
铝熔炼反射炉用耐火材料要求抗铝液及镁 蒸气的进入,有优秀的抗磨损和抗热冲击功能 等。铝熔炼反射炉触摸铝液的炉衬,一般选用 Al2O3含量为80%〜85%的高铝砖砌筑;熔炼 高纯金属铝时,选用莫来石砖或刚玉砖。在炉 床斜坡和装废旧铝料等易腐蚀和磨损的部位, 用氮化硅结合的碳化硅砖。流铝槽和出铝口等 部位,铝液冲刷严峻,一般选用自结合或氮化硅 结合的碳化硅砖,也有用英石砖作内衬。出 铝口阻塞物,选用真空浇铸的耐火纤维效果较 好。不触摸铝液的炉衬,一般选用黏土砖、黏土 质耐火浇注料或耐火可塑料。流铝槽的内衬, 一般选用碳化硅砖,也可选用电熔泡沫硅砖预 制砖。
现在,随着熔铝炉的大型化、强化冶炼的要求,高强抗铝渗透浇注料由于具有优秀抗铝液 及镁蒸气的进入功能,有优秀的抗磨损和抗热 冲击功能等得到了很好的运用。
QQ邮箱
联系电话
微信扫一扫